《平法国家建筑标准设计11G101-2原创解读》为平法创建者山东大学陈青来教授对11G101-2标准设计中的制图规则和构造详图进行原创解读。
    《平法国家建筑标准设计11G101-2原创解读》基于结构科学理论和国家规范,对11G101-2的楼梯制图规则和构造详图在科学概念与实用功能上进行了深度分析和梳理。本书首推的楼梯间结构竖向桁架模型分析,对楼梯参与结构整体地震作用分析,提出科学合理的理论模型。
 阅读本书,可加深理解平法楼梯制图规则和构造设计的理论依据,显著提高鉴别伪科学概念及构造谬误的识别能力,更为熟练地应用平法楼梯制图规则和构造,有效升级自身技术水平。
本书可供建筑结构设计、施工、造价、监理等专业人员阅读及在具体工程项目中直接应用,并可供土木工程专业本科生和研究生学习参考。
				
			编辑推荐
图书简介
					《平法国家建筑标准设计11G101-2原创解读》为平法创建者山东大学陈青来教授对11G101-2标准设计中的制图规则和构造详图进行原创解读。
《平法国家建筑标准设计11G101-2原创解读》基于结构科学理论和国家规范,对11G101-2的楼梯制图规则和构造详图在科学概念与实用功能上进行了深度分析和梳理。本书首推的楼梯间结构竖向桁架模型分析,对楼梯参与结构整体地震作用分析,提出科学合理的理论模型。
阅读本书,可加深理解平法楼梯制图规则和构造设计的理论依据,显著提高鉴别伪科学概念及构造谬误的识别能力,更为熟练地应用平法楼梯制图规则和构造,有效升级自身技术水平。
本书可供建筑结构设计、施工、造价、监理等专业人员阅读及在具体工程项目中直接应用,并可供土木工程专业本科生和研究生学习参考。
				
			《平法国家建筑标准设计11G101-2原创解读》基于结构科学理论和国家规范,对11G101-2的楼梯制图规则和构造详图在科学概念与实用功能上进行了深度分析和梳理。本书首推的楼梯间结构竖向桁架模型分析,对楼梯参与结构整体地震作用分析,提出科学合理的理论模型。
阅读本书,可加深理解平法楼梯制图规则和构造设计的理论依据,显著提高鉴别伪科学概念及构造谬误的识别能力,更为熟练地应用平法楼梯制图规则和构造,有效升级自身技术水平。
本书可供建筑结构设计、施工、造价、监理等专业人员阅读及在具体工程项目中直接应用,并可供土木工程专业本科生和研究生学习参考。
图书目录
						前 言
第一部分 平法制图规则总则解读
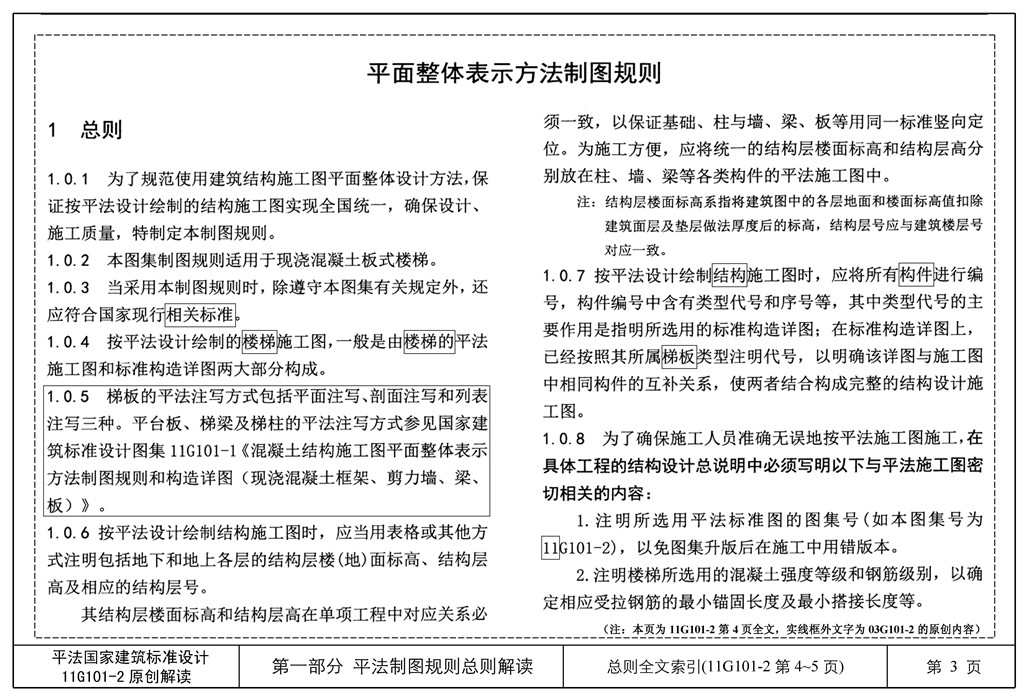
总则全文索引(11G101-2第4~5页)
【解读1.1】,【解读1.2】
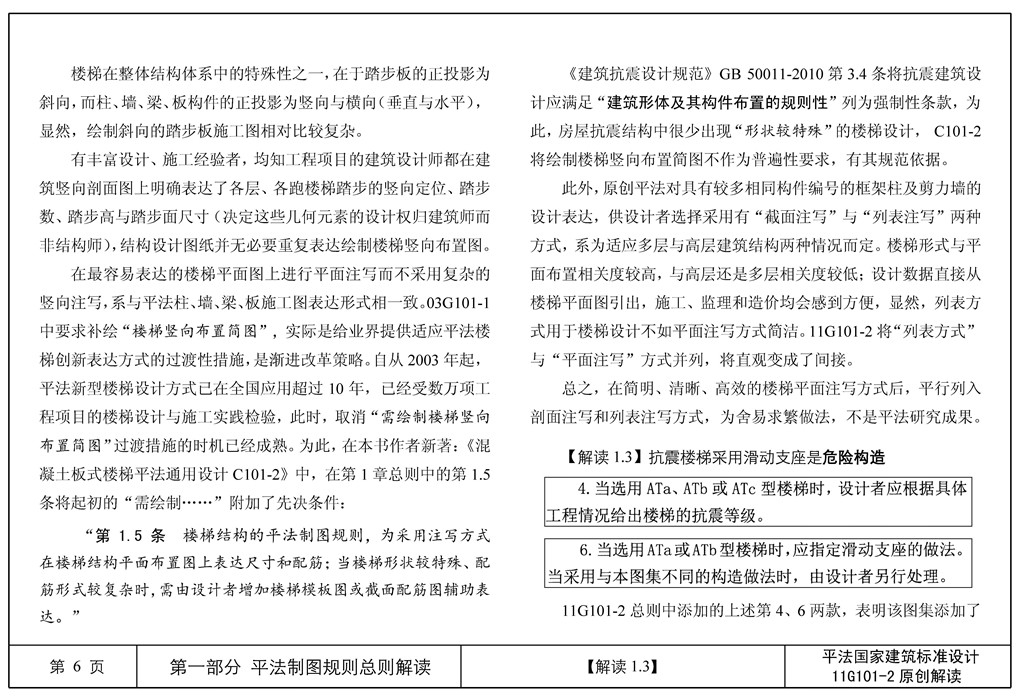
【解读1.3】
【解读1.4】,【解读1.5】
【解读1.6】
【解读1.7】
目 录
第二部分 板式楼梯平法施工图制图规则解读
板式楼梯平法施工图制图规则全文索引
(11G101-2第6~10页)
AT、BT型楼梯截面形状与支座位置示意图全图索引
(11G101-2第11页)
CT、DT型楼梯截面形状与支座位置示意图全图索引
(11G101-2第12页)
ET、FT型楼梯截面形状与支座位置示意图全图索引
(11G101-2第13页)
GT、HT型楼梯截面形状与支座位置示意图全图索引
(11G101-2第14页)
ATa、ATb、ATc型楼梯截面形状与支座位置示意图全图索引
(11G101-2第15页)
【解读2.1】
【解读2.2】,【解读2.3】
【解读2.4】,【解读2.5】
【解读2.6】
第三部分 通用综合构造解读
受拉钢筋基本锚固长度lab、 labE,受拉钢筋锚固长度la、抗震
锚固长度laE,受拉钢筋锚固长度修正系数a全文索引
(11G101-2第16页)
混凝土结构的环境类别,混凝土保护层的最小厚度,钢筋弯钩
构造全文索引(11G101-2第17页
纵向钢筋弯钩与机械锚固形式,纵向受拉钢筋绑扎搭接搭接
长度ll、llE全文索引(11G101-2第18页)
【解读3.1】
【解读3.2】,【解读3.3】
第四部分 AT~ET型楼梯解读
AT型楼梯平面注写方式与适用条件全图索引
(11G101-2第19页)
AT型楼梯板配筋构造全图索引
(11G101-2第20页)
BT型楼梯平面注写方式与适用条件全图索引
(11G101-2第21页)
BT型楼梯板配筋构造全图索引
(11G101-2第22页)
CT型楼梯平面注写方式与适用条件全图索引
(11G101-2第23页)
CT型楼梯板配筋构造全图索引
(11G101-2第24页)
DT型楼梯平面注写方式与适用条件全图索引
(11G101-2第25页)
DT型楼梯板配筋构造全图索引
(11G101-2第26页)
ET型楼梯平面注写方式与适用条件全图索引
(11G101-2第27页)
ET型楼梯板配筋构造全图索引
(11G101-2第28页)
【解读4.1】
【解读4.2】
【解读4.3】
【解读4.4】,【解读4.5】
【解读4.6】
【解读4.7】
第五部分 FT~HT型楼梯解读
FT型楼梯平面注写方式与适用条件全图索引
(11G101-2第29页)
FT型楼梯板配筋构造(A—A)全图索引
(11G101-2第30页)
FT型楼梯板配筋构造(B—B)全图索引
(11G101-2第31页)
GT型楼梯平面注写方式与适用条件全图索引
(11G101-2第32页)
GT型楼梯板配筋构造(A—A)全图索引
(11G101-2第33页)
GT型楼梯板配筋构造(B—B)全图索引
(11G101-2第34页)
HT型楼梯平面注写方式与适用条件全图索引
(11G101-2第35页)
HT型楼梯板配筋构造(A—A)全图索引
(11G101-2第36页)
HT型楼梯板配筋构造(B—B)全图索引
(11G101-2第37页)
C—C、D—D剖面楼梯平板配筋构造全图索引
(11G101-2第38页)
【解读5.1】
【解读5.2】
【解读5.3】~【解读5.6】
【解读5.7】
【解读5.8】、【解读5.9】
【解读5.10】
第六部分 ATa~ATc型楼梯解读
ATa型楼梯平面注写方式与适用条件全图索引
(11G101-2第39页)
ATa型楼梯板配筋构造全图索引
(11G101-2第40页)
ATb型楼梯平面注写方式与适用条件全图索引
(11G101-2第41页)
ATb型楼梯板配筋构造全图索引
(11G101-2第42页)
ATc型楼梯平面注写方式与适用条件全图索引
(11G101-2第43页)
ATc型楼梯板配筋构造全图索引
(11G101-2第44页)
【解读6.1】,【解读6.2】
【解读6.3】
第七部分 其他楼梯构造图解读
不同踏步位置推高与高度减小构造全图索引
(11G101-2第45页)
各型楼梯第一跑与基础连接构造全图索引
(11G101-2第46页)
楼梯施工图剖面注写示例(平面图)全图索引
(11G101-2第47页)
楼梯施工图剖面注写示例(剖面图)全图索引
(11G101-2第48页)
ATa型楼梯施工图剖面注写示例(平面图)全图索引
(11G101-2第49页)
ATa型楼梯施工图剖面注写示例(剖面图)全图索引
(11G101-2第50页)
ATb型楼梯施工图剖面注写示例(平面图)全图索引
(11G101-2第51页)
ATb型楼梯施工图剖面注写示例(剖面图)全图索引
(11G101-2第52页)
ATc型楼梯施工图剖面注写示例1(平面图)全图索引
(11G101-2第53页)
ATc型楼梯施工图剖面注写示例1(剖面图)全图索引
(11G101-2第54页)
ATc型楼梯施工图剖面注写示例2(平面图)全图索引
(11G101-2第55页)
ATc型楼梯施工图剖面注写示例2(剖面图)全图索引
(11G101-2第56页)
【解读7.1】~【解读7.3】
					
				第一部分 平法制图规则总则解读
总则全文索引(11G101-2第4~5页)
【解读1.1】,【解读1.2】
【解读1.3】
【解读1.4】,【解读1.5】
【解读1.6】
【解读1.7】
目 录
第二部分 板式楼梯平法施工图制图规则解读
板式楼梯平法施工图制图规则全文索引
(11G101-2第6~10页)
AT、BT型楼梯截面形状与支座位置示意图全图索引
(11G101-2第11页)
CT、DT型楼梯截面形状与支座位置示意图全图索引
(11G101-2第12页)
ET、FT型楼梯截面形状与支座位置示意图全图索引
(11G101-2第13页)
GT、HT型楼梯截面形状与支座位置示意图全图索引
(11G101-2第14页)
ATa、ATb、ATc型楼梯截面形状与支座位置示意图全图索引
(11G101-2第15页)
【解读2.1】
【解读2.2】,【解读2.3】
【解读2.4】,【解读2.5】
【解读2.6】
第三部分 通用综合构造解读
受拉钢筋基本锚固长度lab、 labE,受拉钢筋锚固长度la、抗震
锚固长度laE,受拉钢筋锚固长度修正系数a全文索引
(11G101-2第16页)
混凝土结构的环境类别,混凝土保护层的最小厚度,钢筋弯钩
构造全文索引(11G101-2第17页
纵向钢筋弯钩与机械锚固形式,纵向受拉钢筋绑扎搭接搭接
长度ll、llE全文索引(11G101-2第18页)
【解读3.1】
【解读3.2】,【解读3.3】
第四部分 AT~ET型楼梯解读
AT型楼梯平面注写方式与适用条件全图索引
(11G101-2第19页)
AT型楼梯板配筋构造全图索引
(11G101-2第20页)
BT型楼梯平面注写方式与适用条件全图索引
(11G101-2第21页)
BT型楼梯板配筋构造全图索引
(11G101-2第22页)
CT型楼梯平面注写方式与适用条件全图索引
(11G101-2第23页)
CT型楼梯板配筋构造全图索引
(11G101-2第24页)
DT型楼梯平面注写方式与适用条件全图索引
(11G101-2第25页)
DT型楼梯板配筋构造全图索引
(11G101-2第26页)
ET型楼梯平面注写方式与适用条件全图索引
(11G101-2第27页)
ET型楼梯板配筋构造全图索引
(11G101-2第28页)
【解读4.1】
【解读4.2】
【解读4.3】
【解读4.4】,【解读4.5】
【解读4.6】
【解读4.7】
第五部分 FT~HT型楼梯解读
FT型楼梯平面注写方式与适用条件全图索引
(11G101-2第29页)
FT型楼梯板配筋构造(A—A)全图索引
(11G101-2第30页)
FT型楼梯板配筋构造(B—B)全图索引
(11G101-2第31页)
GT型楼梯平面注写方式与适用条件全图索引
(11G101-2第32页)
GT型楼梯板配筋构造(A—A)全图索引
(11G101-2第33页)
GT型楼梯板配筋构造(B—B)全图索引
(11G101-2第34页)
HT型楼梯平面注写方式与适用条件全图索引
(11G101-2第35页)
HT型楼梯板配筋构造(A—A)全图索引
(11G101-2第36页)
HT型楼梯板配筋构造(B—B)全图索引
(11G101-2第37页)
C—C、D—D剖面楼梯平板配筋构造全图索引
(11G101-2第38页)
【解读5.1】
【解读5.2】
【解读5.3】~【解读5.6】
【解读5.7】
【解读5.8】、【解读5.9】
【解读5.10】
第六部分 ATa~ATc型楼梯解读
ATa型楼梯平面注写方式与适用条件全图索引
(11G101-2第39页)
ATa型楼梯板配筋构造全图索引
(11G101-2第40页)
ATb型楼梯平面注写方式与适用条件全图索引
(11G101-2第41页)
ATb型楼梯板配筋构造全图索引
(11G101-2第42页)
ATc型楼梯平面注写方式与适用条件全图索引
(11G101-2第43页)
ATc型楼梯板配筋构造全图索引
(11G101-2第44页)
【解读6.1】,【解读6.2】
【解读6.3】
第七部分 其他楼梯构造图解读
不同踏步位置推高与高度减小构造全图索引
(11G101-2第45页)
各型楼梯第一跑与基础连接构造全图索引
(11G101-2第46页)
楼梯施工图剖面注写示例(平面图)全图索引
(11G101-2第47页)
楼梯施工图剖面注写示例(剖面图)全图索引
(11G101-2第48页)
ATa型楼梯施工图剖面注写示例(平面图)全图索引
(11G101-2第49页)
ATa型楼梯施工图剖面注写示例(剖面图)全图索引
(11G101-2第50页)
ATb型楼梯施工图剖面注写示例(平面图)全图索引
(11G101-2第51页)
ATb型楼梯施工图剖面注写示例(剖面图)全图索引
(11G101-2第52页)
ATc型楼梯施工图剖面注写示例1(平面图)全图索引
(11G101-2第53页)
ATc型楼梯施工图剖面注写示例1(剖面图)全图索引
(11G101-2第54页)
ATc型楼梯施工图剖面注写示例2(平面图)全图索引
(11G101-2第55页)
ATc型楼梯施工图剖面注写示例2(剖面图)全图索引
(11G101-2第56页)
【解读7.1】~【解读7.3】

								
								
								
								
								