市场上同类书有较多本,但是从编写时间上看,大部分为2015年前出版,但是从2013年至2015年,建设行业很多标准、规范进行了修订,那些书中已有很多内容过时,不适合现今读者学习。本丛书均是按最新的标准规范编写,内容新颖,从继续教育角度出发,将从业相关内容与工作相结合,内容精炼实用,保证读者快速理解,写作中文字叙述精炼,图表结合。
主要读者对象:建设行业从业人员、施工企业、建设单位、建设项目管理单位等从业人员、工程管理人员。
次要读者对象:建设工程专业、工程管理专业师生。
本丛书可以帮助读者提高职业技能,提高工作效率,解决关键技术问题,且本丛书将相关专业知识汇总,可以方便读者查阅到本专业需要了解的知识。
				
			编辑推荐
图书简介
					本书主要内容:
建设工程技术经济概述、技术经济评价原理及指标体系、建设项目的静态分析与动态分析、建设项目的财务分析、建设项目的国民经济分析、价值工程、不确定性分析与风险分析、工程建设项目可行性研究、营改增。
本书热点:
营改增、可行性研究、静态分析、动态分析、财务分析、国民经济分析、价值工程、不确定性分析、风险分析。
本书特色:
谈数字、讲公式、千金复来
避风险、追收益、妙趣横生
抓成本、明效果、权衡利弊
吸收国内外先进研究成果,各种经济分析与实例结合易懂易记
				
			建设工程技术经济概述、技术经济评价原理及指标体系、建设项目的静态分析与动态分析、建设项目的财务分析、建设项目的国民经济分析、价值工程、不确定性分析与风险分析、工程建设项目可行性研究、营改增。
本书热点:
营改增、可行性研究、静态分析、动态分析、财务分析、国民经济分析、价值工程、不确定性分析、风险分析。
本书特色:
谈数字、讲公式、千金复来
避风险、追收益、妙趣横生
抓成本、明效果、权衡利弊
吸收国内外先进研究成果,各种经济分析与实例结合易懂易记
图书目录
						第一章  建设工程技术经济概述
第一节 建筑业及其在国民经济中的地位与作用
第二节 建筑工程技术经济的基本概念和基本经济要素
第三节 建筑产品生产的技术经济特点
第四节 建筑技术经济学的特点与研究内容
第二章 建设工程技术经济评价原理及指标体系
第一节 经济效果的评价
第二节 建设工程技术经济评价
第三节 建筑功能评价
第四节 建筑设备技术经济指标评价
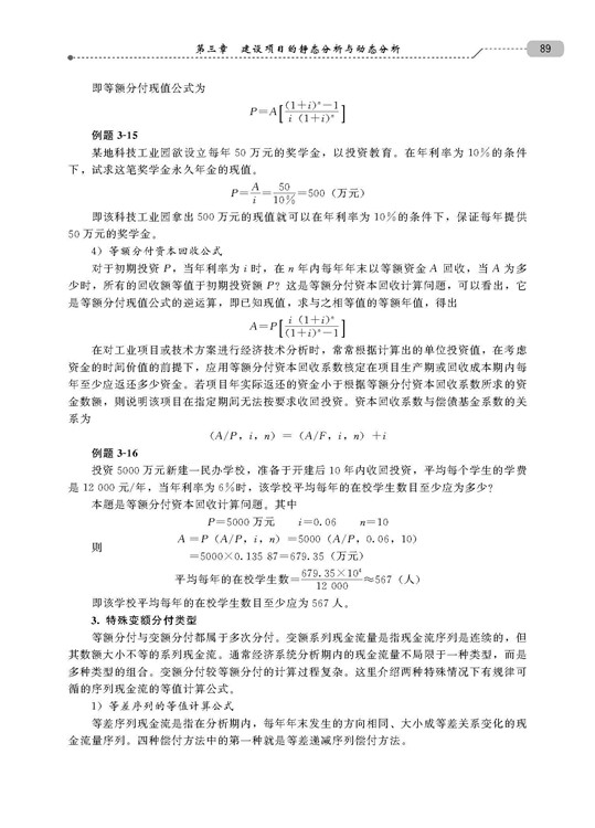
第三章 建设项目的静态分析与动态分析
第一节 建设项目的静态分析
第二节 建设项目的动态分析
第三节 与计算资金时间价值有关的几个基本概念
第四节 计算资金的时间价值的基本公式
第四章 建设项目的财务分析
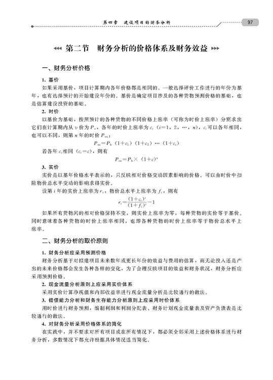
第一节 财务分析概述
第二节 财务分析的价格体系及财务效益
第三节 相关税费估算
第四节 财务分析的方法
第五章 建设项目的国民经济分析
第一节 概述
第二节 效益和费用的识别
第三节 效益和费用的估算
第四节 经济费用效益分析指标和报表
第五节 经济分析中的费用效果分析
第六章 价值工程
第一节 价值工程概述
第二节 价值工程的准备阶段
第三节 价值工程的分析阶段
第四节 价值工程的创新阶段
第五节 价值工程的实施阶段
第七章 不确定性分析与风险分析
第一节 盈亏平衡分析
第二节 敏感性分析
第三节 风险决策
第四节 概率分析
第五节 蒙特卡罗模拟分析
第八章 工程建设项目可行性研究
第一节 工程建设项目概述
第二节 工程建设项目可行性研究概述
第三节 工程建设项目可行性研究的主要内容
第四节 工程建设项目可行性研究报告
第九章 营改增
第一节 营改增概述
第二节 建筑行业营改增基本规定
第三节 营改增对建筑行业影响
第四节 营改增最新政策解读
参考文献
					
				第一节 建筑业及其在国民经济中的地位与作用
第二节 建筑工程技术经济的基本概念和基本经济要素
第三节 建筑产品生产的技术经济特点
第四节 建筑技术经济学的特点与研究内容
第二章 建设工程技术经济评价原理及指标体系
第一节 经济效果的评价
第二节 建设工程技术经济评价
第三节 建筑功能评价
第四节 建筑设备技术经济指标评价
第三章 建设项目的静态分析与动态分析
第一节 建设项目的静态分析
第二节 建设项目的动态分析
第三节 与计算资金时间价值有关的几个基本概念
第四节 计算资金的时间价值的基本公式
第四章 建设项目的财务分析
第一节 财务分析概述
第二节 财务分析的价格体系及财务效益
第三节 相关税费估算
第四节 财务分析的方法
第五章 建设项目的国民经济分析
第一节 概述
第二节 效益和费用的识别
第三节 效益和费用的估算
第四节 经济费用效益分析指标和报表
第五节 经济分析中的费用效果分析
第六章 价值工程
第一节 价值工程概述
第二节 价值工程的准备阶段
第三节 价值工程的分析阶段
第四节 价值工程的创新阶段
第五节 价值工程的实施阶段
第七章 不确定性分析与风险分析
第一节 盈亏平衡分析
第二节 敏感性分析
第三节 风险决策
第四节 概率分析
第五节 蒙特卡罗模拟分析
第八章 工程建设项目可行性研究
第一节 工程建设项目概述
第二节 工程建设项目可行性研究概述
第三节 工程建设项目可行性研究的主要内容
第四节 工程建设项目可行性研究报告
第九章 营改增
第一节 营改增概述
第二节 建筑行业营改增基本规定
第三节 营改增对建筑行业影响
第四节 营改增最新政策解读
参考文献

								
								
								
								
								
								
								
								
								
								
								