1. 以城市规划快题设计考点为中心,围绕考查内容进行系统分析、讲解
2. 强调设计构思,帮助应试者快速构思、拿出设计方案,提高应试能力
3. 精选300余张图例,15套不同类型的城市规划快题设计题目,80余套高水准名师点评图纸,深度破解各大高校城市规划快题设计高分思路
编辑推荐
图书简介
本书是对城市规划快题设计进行全面解析的综合教程,以城市规划快题设计方法为基础,以解决城市规划快题设计难点为目标,以提升规划设计水平为宗旨。全书分为五章。第一章为城市规划快题设计的基本概述,第二章为城市规划快题设计的应试方法,第三章为城市规划快题设计的方法进阶,第四章为各大院校考研真题作品解析,第五章为快题基础及表达突击。通过本书的学习,希望能够拓宽读者的设计思路,全面提升城市规划快题设计方案表达和图面表现能力。
图书目录
第一章 城市规划快题设计的基本概述
一、城市规划快题设计的基本概念
二、城市规划快题考试的基本要求
三、城市规划快题设计的基本类型
四、近几年各大高校快题设计的命题方向解读及趋势分析
第二章 城市规划快题设计的基本方法
一、城市规划快题设计的基本内容
二、城市规划快题设计的考前准备
三、城市规划快题设计的解题步骤
四、快题设计的时间分配
第三章 城市规划快题设计的方法进阶 021
一、居住区规划设计
二、中小学校园规划设计
三、城市中心区规划设计
四、科技产业园区规划设计
五、工业园区规划设计
六、历史街区规划设计
第四章 真题作品解析
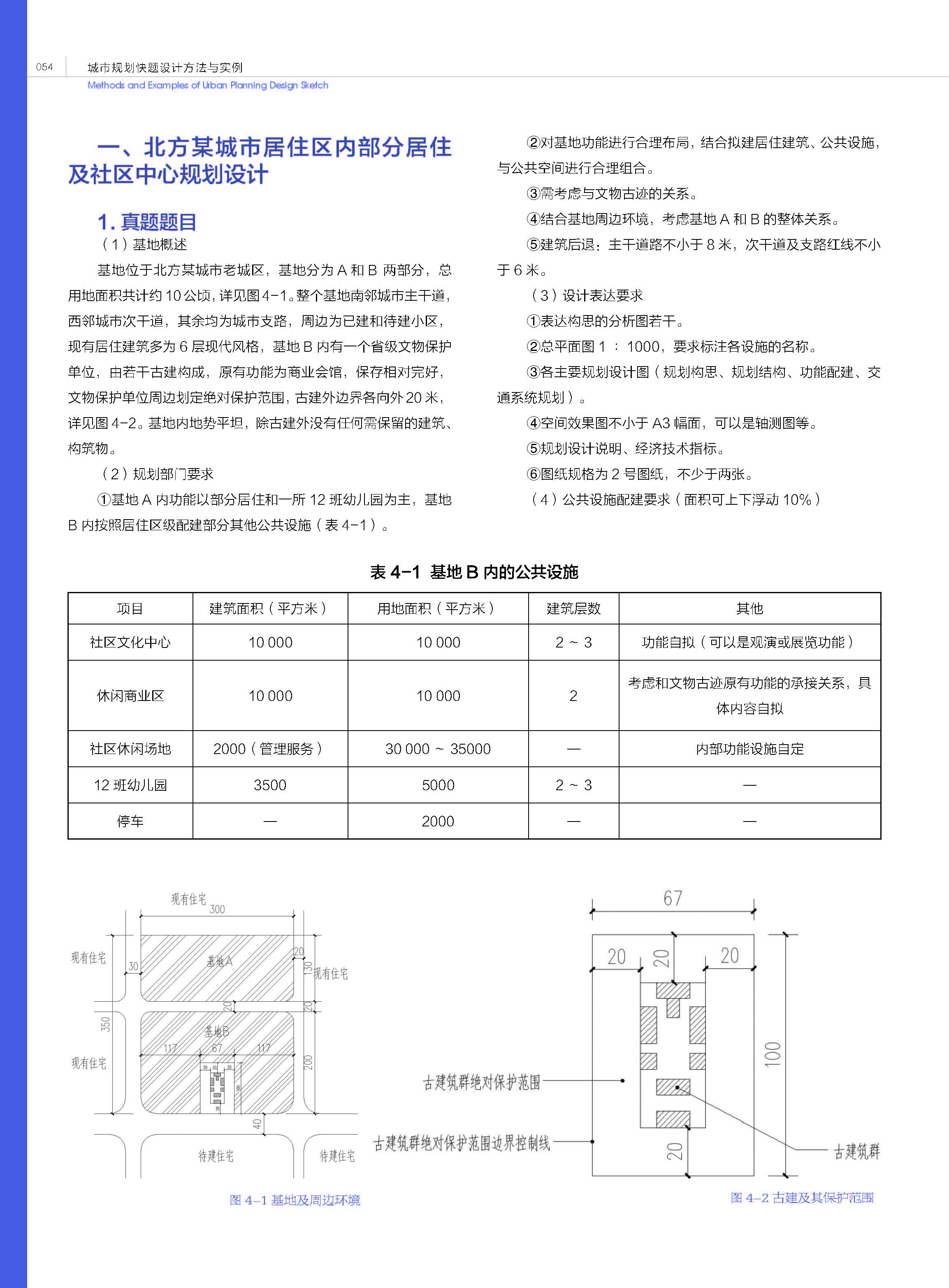
一、北方某城市居住区内部分居住及社区中心规划设计
二、某居住小区规划设计
三、某私立中学修建性详细规划
四、某职业中专校园规划设计
五、中南地区某城市中心地块改造设计
六、某城市中心区规划设计
七、南方某镇公共中心区修建性详细规划
八、购物休闲服务中心设计
九、泰安市蒿里山封禅遗址公园地段规划设计
十、电子工业公司厂区规划设计
十一、城市滨水区工业遗存更新规划设计
十二、水乡旅游综合服务区规划设计
十三、长江中游某村落规划设计
十四、某站前广场规划设计
十五、轨道交通站周边规划设计
第五章 快题基础及表达突击
一、城市规划快题设计的基本概念
二、城市规划快题考试的基本要求
三、城市规划快题设计的基本类型
四、近几年各大高校快题设计的命题方向解读及趋势分析
第二章 城市规划快题设计的基本方法
一、城市规划快题设计的基本内容
二、城市规划快题设计的考前准备
三、城市规划快题设计的解题步骤
四、快题设计的时间分配
第三章 城市规划快题设计的方法进阶 021
一、居住区规划设计
二、中小学校园规划设计
三、城市中心区规划设计
四、科技产业园区规划设计
五、工业园区规划设计
六、历史街区规划设计
第四章 真题作品解析
一、北方某城市居住区内部分居住及社区中心规划设计
二、某居住小区规划设计
三、某私立中学修建性详细规划
四、某职业中专校园规划设计
五、中南地区某城市中心地块改造设计
六、某城市中心区规划设计
七、南方某镇公共中心区修建性详细规划
八、购物休闲服务中心设计
九、泰安市蒿里山封禅遗址公园地段规划设计
十、电子工业公司厂区规划设计
十一、城市滨水区工业遗存更新规划设计
十二、水乡旅游综合服务区规划设计
十三、长江中游某村落规划设计
十四、某站前广场规划设计
十五、轨道交通站周边规划设计
第五章 快题基础及表达突击






